教学科研
教学管理
教研活动

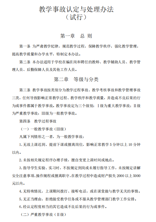
教学事故认定与处理办法(试行)

2023-11-02 08:53:05  出处:  点击量:

image.pngimage.png

image.pngimage.png

image.pngimage.png



友情链接:

版权所有©  安徽省第一轻工业学校. All Rights Reserved.    皖ICP备06006044号-1

学校地址:安徽省蚌埠市燕山路1611号    通讯地址:安徽省蚌埠市燕山路1611号

邮编:233010    电话:0552—4127853  0552—4125313(招生)     技术支持:渔之蓝教育软件